相互作用のない複数粒子のスレーター行列 の履歴(No.13)
更新- 履歴一覧
- 差分 を表示
- 現在との差分 を表示
- ソース を表示
- 量子力学Ⅰ/相互作用のない複数粒子のスレーター行列 へ行く。
目次†
相互作用のない2つの粒子†
例として、遠く離れた2つの水素原子を考える。
すなわち、2つの原子核の位置を として、 ハミルトニアンを
&math( \hat H&= \underbrace{\left[-\frac{1}{2m}\bm \nabla_{\bm r_1}^2-\frac{1}{4\pi\epsilon_0}\frac{e^2}{|\bm r_1-\bm R_1|}\right]} _{\displaystyle\hat H_1}
- \underbrace{\left[-\frac{1}{2m}\bm \nabla_{\bm r_2}^2-\frac{1}{4\pi\epsilon_0}\frac{e^2}{|\bm r_2-\bm R_2|}\right]} _{\displaystyle\hat H_2}
- \,(その他を無視)\\ &=\hat H_1+\hat H_2 );
と書く。 はそれぞれ に孤立水素原子が存在する時のハミルトニアンであり、 遠く離れた粒子同士の相互作用は無視している。
このとき、
原子核 1 の周りの電子の存在確率は
と
原子核 2 の周りの電子の存在確率は
と
ほぼ等しいはずである。 ただし、孤立水素原子の基底状態の、時間によらない波動関数を 、 そのエネルギーを とした。
そこで、
と置き、系全体の波動関数を
としてみると、
&math( \hat H\mathit\Phi(\bm r_1,\bm r_2) &=\hat H_1\varphi_1(\bm r_1)\varphi_2(\bm r_2)+\hat H_2\varphi_1(\bm r_1)\varphi_2(\bm r_2)\\ &=\big[\hat H_1\varphi_1(\bm r_1)\big]\varphi_2(\bm r_2)
+\varphi_1(\bm r_1)\big[\hat H_2\varphi_2(\bm r_2)\big]\\
&=\varepsilon_0\varphi_1(\bm r_1)\varphi_2(\bm r_2)+\varepsilon_0\varphi_1(\bm r_1)\varphi_2(\bm r_2)\\ &=2\varepsilon_0\mathit\Phi(\bm r_1,\bm r_2) );
のように、エネルギー固有値 の固有関数となっており、 確かに時間を含まないシュレーディンガー方程式の解となっている。
このように、「独立な1体シュレーディンガー方程式の解を単に掛け合わせた形」は「ハートリー積」 と呼ばれ、粒子同士に相互作用のない場合に、多体のシュレーディンガー方程式を満たす解を作る 簡便な方法となる。
フェルミ粒子の反対称性を満たす解†
ただ、ハートリー積により作られた波動関数はボーズ粒子、フェルミ粒子に要求される対称性、反対称性 を満たさない。
「電子 1 が 付近に、電子 2 が 付近に存在する」 というのは明らかに2つの電子を区別しており、そのような波動関数は不可弁別性を満たさないためだ。
実際には、電子1が 付近に存在する確率を無視してはならず、 そうなれば電子1と原子核2、また、電子2と原子核1との間の相互作用を 無視してはならない。
我々は と との入れ替えに対して対称な ハミルトニアンを用い、電子の持つ、2つの粒子の入れ替えに対する反対称性を満たす 波動関数を求めなければならないのである。
反対称性を満たす波動関数は、
電子 1 が原子核 1 に、電子 2 が原子核 2 に束縛された状態と、
電子 1 が原子核 2 に、電子 2 が原子核 1 に束縛された状態と、
を、混ぜ合わせることで簡単に作ることができる。
フェルミ粒子の場合、
&math( &\Phi(\bm r_1,\bm r_2)=\ \ A\varphi_1(\bm r_1)\varphi_2(\bm r_2)+B\varphi_2(\bm r_1)\varphi_1(\bm r_2) );
と置いて、
&math( \Phi(\bm r_1,\bm r_2)=-\,&\Phi(\bm r_2,\bm r_1)=-A\varphi_1(\bm r_2)\varphi_2(\bm r_1)-B\varphi_2(\bm r_2)\varphi_1(\bm r_1)\\ );
とすれば、
したがって、
と が正規直交なら、 とすれば規格化された解となる。
上記で と との重なりを完全に無視できない場合にはこれらは直交せず、 と取っても規格化は達成されない。このことは下でもう少し詳しく見る。
以上は1粒子の波動関数からフェルミ粒子の2粒子波動関数を作る標準的な手順である。 *1スピンを考慮すると、原子1側に 原子2側に を取れるから、下記のスレーター行列の略記法を用いて の4通りを作れる
(参考)ボーズ粒子の対称性を満たす解†
ボーズ粒子であれば、 と取ればよく、
とすればよい。
スレーター行列†
フェルミオンの場合 = 行列式†
上でフェルミオンの波動関数が以下の性質を持たなければならないことを学んだ。
- 座標を入れ替えると符号が反転する
- 同じ座標が2つ以上あるとゼロになる
これは行列式の以下の性質とよく似ている。
- 2つの行を入れ替えると符号が反転する
- 同じ行が2つ以上あるとゼロになる
実際、上で見た反対称な2電子の波動関数は( が正規直交系になっていれば)
&math( \Phi(\bm r_1,\bm r_2) &=\frac{1}{\sqrt 2}\Big[\varphi_1(\bm r_1)\varphi_2(\bm r_2)-\varphi_1(\bm r_2)\varphi_2(\bm r_1)\Big]\\ &=\frac{1}{\sqrt 2}\det\begin{pmatrix} \varphi_1(\bm r_1) & \varphi_1(\bm r_2) \\ \varphi_2(\bm r_1) & \varphi_2(\bm r_2) \\ \end{pmatrix} );
のように2×2の行列式の形に表せる。
一般の多粒子系においても、
&math( \Phi(\bm r_1,\bm r_2,\dots,\bm r_n) &=\frac{1}{\sqrt{n!}}\det\begin{pmatrix} \varphi_1(\bm r_1) & \varphi_1(\bm r_2) & \dots & \varphi_1(\bm r_n) \\ \varphi_2(\bm r_1) & \varphi_2(\bm r_2) & & \vdots \\ \vdots & & \ddots & \vdots \\ \varphi_n(\bm r_1) & \dots & \dots & \varphi_n(\bm r_n) \\ \end{pmatrix} );
とすることで、反対称性を満たす 個の粒子の波動関数を 個の1粒子の波動関数から作れる。
この 粒子波動関数は、 の 個の状態のそれぞれが、 個の粒子のうちの特定されない 1 つずつの粒子で占められた状態を表す。
上式の右辺に現れる行列はスレーター行列と呼ばれ、教科書ではその係数と行列式を合わせた省略系として次の記法を用いている。
&math( \Phi(\bm r_1,\bm r_2,\dots,\bm r_n) &=|\,\varphi_1, \varphi_2, \dots, \varphi_n\,| );
ただ、この書き方はわかりにくいので、以下ではこれを
&math( \Phi(\bm r_1,\bm r_2,\dots,\bm r_n) &=\frac{1}{\sqrt{n!}}\det\big(\,\varphi_1, \varphi_2, \dots, \varphi_n\,\big) );
と書くことにする。
行列式の定義により、これは下記のようにも書ける。
&math( \Phi(\bm r_1,\bm r_2,\dots,\bm r_n) &=\frac{1}{\sqrt{n!}}\sum_{(p_1\ p_2\ \cdots\ p_n)}\sigma(p_1\ p_2\ \cdots\ p_n) \varphi_1(\bm r_{p_1})\varphi_2(\bm r_{p_2})\dots\varphi_n(\bm r_{p_n}) );
右辺には 個の項が現れる。 それぞれの項は、 個の粒子をそれぞれどの1粒子状態に割り当てるか、 の割り当て方の1つ1つに対応し、その割り当て方は 個の1粒子状態に 個の粒子を割り当てる数として、 通り存在する。 それらに適切な符号を付け、均等に加えたのがスレーター行列式である。 が正規直交系であれば、 個の項も正規直交系をなすため 頭の により正規化がなされる。
※本来は1粒子波動関数は空間座標とスピン座標の関数であることに注意せよ
パウリの排他律2†
スレーター行列式を作る 個の1粒子波動関数のうち、 と とが同一であるとすると、
&math( \Phi(\bm r_1,\bm r_2,\dots,\bm r_n) &=\frac{1}{\sqrt{n!}}\left|\begin{matrix} \varphi_1(\bm r_1) & \dots & \varphi_1(\bm r_n) \\ \vdots&&\vdots\\ \varphi_j(\bm r_1) & \dots & \varphi_j(\bm r_n) \\ \vdots&&\vdots\\ \varphi_k(\bm r_1) & \dots & \varphi_k(\bm r_n) \\ \vdots&&\vdots\\ \varphi_n(\bm r_1) & \dots & \varphi_n(\bm r_n) \\ \end{matrix}\right| \begin{array}{l} \\ \\ \leftarrow 同一の行になる\\ \\ \leftarrow 同一の行になる\\ \\ \\ \end{array}\\ &=0 );
行列式中にまったく同じ行が2つ現れるから、 行列式の値はゼロになる。
すなわち、2つ以上のフェルミ粒子が同じ1粒子量子状態を占めることはできない。
こちらが通常の意味でのパウリの排他律である。
正確には粒子の座標は空間座標とスピン座標の両方で指定されるため、 波動関数の空間座標部分が同一でも、スピン座標成分が異なれば同一とは見なされない。
(参考)ボゾンの場合 = パーマネント†
ボゾンの場合には各項の符号を与える の部分を に置き換えれば、粒子の入れ替えで値の変わらない形が得られる。 行列式(デターミナント)に現れる符号をすべて に置き換えた形は パーマネントと呼ばれるため、以下では次のように表す。
&math( \Phi(\bm r_1,\bm r_2,\dots,\bm r_n) &=A\sum_{(p_1\ p_2\ \cdots\ p_n)}(+1)\cdot \varphi_1(\bm r_{p_1})\varphi_2(\bm r_{p_2})\dots\varphi_n(\bm r_{p_n})\\ &=A\,\mathrm{perm}\,\big(\,\varphi_1, \varphi_2, \dots, \varphi_n\,\big) );
は規格化定数であるが、フェルミオンの場合と異なりスレーター行列内に同じ波動関数が 複数現れる可能性があるため、 とはならない。
というのも、 番目の1粒子状態に 個の粒子が入るとすれば、 それらの因子をかける順番を変えてもまったく同じ形の関数になる。 パーマネントの中にそのような項は 個あるから、 それらをまとめて書けば、
&math( \Phi(\bm r_1,\bm r_2,\dots,\bm r_n) &=A\sum_{代表の(p_1\ p_2\ \cdots\ p_n)} \Big(\prod_k n_k!\Big)\cdot \varphi_1(\bm r_{p_1})\varphi_2(\bm r_{p_2})\dots\varphi_n(\bm r_{p_n})\\ &=A\Big(\prod_k n_k!\Big)\sum_{代表の(p_1\ p_2\ \cdots\ p_n)} \varphi_1(\bm r_{p_1})\varphi_2(\bm r_{p_2})\dots\varphi_n(\bm r_{p_n}) );
内の項は正規直交であり、項数は であるから、
&math( \int|\Phi|^2\,d\bm r_1d\bm r_2\cdots d\bm r_n =A^2\Big(\prod_k n_k!\Big)^{\cancel 2}\frac{n!}{\cancel{\prod_k n_k!}} =A^2 n!\prod_k n_k!=1 );
より、正規化した形は次のようになる。
&math( \Phi(\bm r_1,\bm r_2,\dots,\bm r_n) &=\frac{1}{\sqrt{n!\prod_k n_k!}}\,\mathrm{perm}\,\big(\,\varphi_1, \varphi_2, \dots, \varphi_n\,\big) );
スレーター行列式のユニタリ変換†
あるユニタリ行列 に対して
&math( \begin{pmatrix} \chi_1(\bm r)\\ \chi_2(\bm r)\\ \vdots\\ \chi_n(\bm r)\\ \end{pmatrix}= \begin{pmatrix} u_{11}&u_{12}&\dots&u_{1n}\\ u_{21}&\ddots&&\vdots\\ \vdots&&\ddots&\vdots\\ u_{n1}&\dots&\dots&u_{nn}\\ \end{pmatrix} \begin{pmatrix} \varphi_1(\bm r)\\ \varphi_2(\bm r)\\ \vdots\\ \varphi_n(\bm r)\\ \end{pmatrix} );
の関係があるとき、
と とは絶対値が1となる係数を除いて一致する。
なぜなら、
&math( \begin{vmatrix} \chi_1(\bm r_1)&\chi_2(\bm r_1)&\dots&\chi_n(\bm r_1)\\ \chi_1(\bm r_2)&\ddots&&\vdots\\ \vdots&&\ddots&\vdots\\ \chi_1(\bm r_n)&\dots&\dots&\chi_n(\bm r_n)\\ \end{vmatrix}&=\left|\ \begin{pmatrix} \varphi_1(\bm r_1)&\varphi_2(\bm r_1)&\dots&\varphi_n(\bm r_1)\\ \varphi_1(\bm r_2)&\ddots&&\vdots\\ \vdots&&\ddots&\vdots\\ \varphi_1(\bm r_n)&\dots&\dots&\varphi_n(\bm r_n)\\ \end{pmatrix} \begin{pmatrix} u_{11}&u_{21}&\dots&u_{n1}\\ u_{12}&\ddots&&\vdots\\ \vdots&&\ddots&\vdots\\ u_{1n}&\dots&\dots&u_{nn}\\ \end{pmatrix}\ \right|\\ &=\begin{vmatrix} \varphi_1(\bm r_1)&\varphi_2(\bm r_1)&\dots&\varphi_n(\bm r_1)\\ \varphi_1(\bm r_2)&\ddots&&\vdots\\ \vdots&&\ddots&\vdots\\ \varphi_1(\bm r_n)&\dots&\dots&\varphi_n(\bm r_n)\\ \end{vmatrix} \left|U^T\right| );
であり、 はユニタリ行列の行列式なので絶対値は1となる。
すなわち、 が粒子で埋まっている状態と、 が粒子で埋まっている状態とは、物理的に等しいと言うこと。
対称性・反対称性を満たす波動関数†
対称性・反対称性を満たす波動関数は1つのスレーター行列から作られる上記の形以外にも様々なものが考えられる。というのも、対称性・反対称性を満たす波動関数の線形結合はやはり同じ対称性を持つためだ(対称・反対称な波動関数の集合は線形空間となる=対称変換 の固有空間=フォック空間と呼ばれる)。
たとえば、単一のスレーター行列から作った反対象あるいは対称な多体波動関数を 複数重ね合わせることで、同じ対称性を満たす波動関数を作れる。 (正規直交完全系から作れるすべてのスレーター行列を集めれば、 粒子系における完全系が作できる)
スレーター行列を使う方法の他にも、任意の、 特別な対称性を持たない多体波動関数 から、
&math( \Phi_\mathrm{sym}(\bm r_1,\bm r_2,\dots,\bm r_n)= A\sum_{(p_1\ p_2\ \dots\ p_n)} \Phi(\bm r_{p_1},\bm r_{p_2},\dots,\bm r_{p_n}) );
あるいは、
&math( \Phi_\mathrm{asym}(\bm r_1,\bm r_2,\dots,\bm r_n)= A\sum_{(p_1\ p_2\ \dots\ p_n)} \sigma(p_1\ p_2\ \dots\ p_n) \Phi(\bm r_{p_1},\bm r_{p_2},\dots,\bm r_{p_n}) );
として、対称・反対称な多体波動関数を得ることが可能である。
交換相互作用†
2粒子系波動関数をハートレー積で作った場合には、 確率密度の に対する依存性は、 によらず一定であり、 両者の間に相関はない。
複合確率が個々の確率の積になるのは、両者に相関がなく独立であることを示している。
一方、2粒子系波動関数をスレーター行列式で書いた場合、
&math( \Big|\Phi(\bm r_1,\bm r_2)\Big|^2 &=A^2\Big[ \big|\varphi_1(\bm r_1)\varphi_2(\bm r_2)\big|^2+\big|\varphi_1(\bm r_2)\varphi_2(\bm r_1)\big|^2
- \varphi_1(\bm r_1)\varphi_2(\bm r_2)\varphi_1^*(\bm r_2)\varphi_2^*(\bm r_1)
- \varphi_1^*(\bm r_1)\varphi_2^*(\bm r_2)\varphi_1(\bm r_2)\varphi_2(\bm r_1) \Big]\\ &=A^2\Big[ \big|\varphi_1(\bm r_1)\varphi_2(\bm r_2)\big|^2+\big|\varphi_1(\bm r_2)\varphi_2(\bm r_1)\big|^2
- 2\,\mathrm{Re}\Big\{\varphi_1(\bm r_1)\varphi_2(\bm r_2)\varphi_1^*(\bm r_2)\varphi_2^*(\bm r_1)\Big\} \Big]\\ );
1粒子の時間によらない波動関数は常に実数に取れることを利用すると、
&math( \Big|\Phi(\bm r_1,\bm r_2)\Big|^2 &=A^2\Big[ \big|\varphi_1(\bm r_1)\varphi_2(\bm r_2)\big|^2+\big|\varphi_1(\bm r_2)\varphi_2(\bm r_1)\big|^2
- 2\varphi_1(\bm r_1)\varphi_2(\bm r_1)\varphi_2(\bm r_2)\varphi_1(\bm r_2) \Big]\\ );
となって、 の値によって の確率分布は大きく変化する。
下図は、 の位置を変えつつ の分布をプロットした。確率密度が の位置を避けるように移動する様子が分かる。
この2つの粒子が互いに避けるように分布する相互作用はクーロン反発から生じるものではないという点は重要である。ここでは2つの粒子間に働くポテンシャルは完全に無視していたのを思い出そう。
この「見かけ上の斥力相互作用」は、波動関数を と の入れ替えに対して反対称にしたことにより生じたものであり、「交換相互作用」と呼ばれる。繰り返しになるが、交換相互作用はハミルトニアンに含まれるポテンシャルとはまったく関係のないものであることに注意せよ。事実、単純なハートレー積として構築した波動関数も、2つのハートレー積により反対称化した波動関数も、どちらも同じハミルトニアンの固有関数であり、その固有値も等しいのであった。
2つの粒子が独立ではなく、2粒子間にポテンシャルがある場合には、交換相互作用はこの2粒子間ポテンシャルを通じてエネルギーに影響を与える。例えば電子の場合、2粒子間に斥力ポテンシャルが存在する。波動関数が反対称化されることにより、反対称化する前に比べて2粒子が「より離れて」存在するようになると、その分だけ斥力ポテンシャルが低下し、エネルギーが低下するのである。この点についてはハートレー・フォック法のところで再度触れる。
LANG:mathematica
Table[Table[
Show[
Plot3D[
Module[{phi, r1, r2, R1, R2},
r1 = {x, y};
r2 = {x2, y2};
R1 = {-1, 0};
R2 = {+1, 0};
phi[rr_] := Exp[-Sqrt[rr[[1]]^2 + rr[[2]]^2]];
phi[r1 - R1]^2 phi[r2 - R2]^2 +
phi[r2 - R1]^2 phi[r1 - R2]^2 -
2 phi[r1 - R1] phi[r2 - R1] phi[r1 - R2] phi[r2 - R2]
], {x, -4, 4}, {y, -2, 2}, PlotPoints -> 51,
MaxRecursion -> 5,
AspectRatio -> 1/2, PlotRange -> {Full, Full, {0, 0.25}},
Mesh -> None, ClippingStyle -> Opacity[0.5],
BoundaryStyle -> None,
Boxed -> False,
PlotStyle -> Directive[Orange, Specularity[White, 40]]
],
ListPointPlot3D[{{x2, y2, 0.01}},
PlotStyle -> {White, PointSize[0.01]}]
],
{x2, -3, 3, 0.15}
] // If[OddQ[Round[(y2 + 1.5)/0.3]], Reverse, # &],
{y2, -1.5, 1.5, 0.3}
] // Flatten // Export["sample.gif", #] &;
平均的な確率分布†
2粒子波動関数を粒子2の位置座標で積分することにより、 「平均的な粒子1の確率分布」を求められる。
&math( P(\bm r_1) &=\int\Big|\Phi(\bm r_1,\bm r_2)\Big|^2 d\bm r_2\\ &=A^2\Big[ \big|\varphi_1(\bm r_1)\big|^2\int\big|\varphi_2(\bm r_2)\big|^2d\bm r_2+\big|\varphi_2(\bm r_1)\big|^2\int\big|\varphi_1(\bm r_2)\big|^2d\bm r_2
- 2\varphi_1(\bm r_1)\varphi_2(\bm r_1)\int\varphi_2(\bm r_2)\varphi_1(\bm r_2)d\bm r_2 \Big]\\ &=A^2\Big[ \big|\varphi_1(\bm r_1)\big|^2+\big|\varphi_2(\bm r_1)\big|^2
- 2\varphi_1(\bm r_1)\varphi_2(\bm r_1)\int\varphi_2(\bm r_2)\varphi_1(\bm r_2)d\bm r_2 \Big]\\ );
と とが直交する場合には であるから 第3項は消えて、
&math( P(\bm r_1) &=\frac{1}{2}\Big[ \big|\varphi_1(\bm r_1)\big|^2+\big|\varphi_2(\bm r_1)\big|^2 \Big]\\ );
粒子の確率分布は単に と の平均値となる。
一方、 と とが直交しない場合には、 がゼロと見なせない領域、つまり と とが両方ともゼロと見なせない領域で、 と の平均値からずれることになる。 *2&math(\varphi_1(\bm r_1)\varphi_2(\bm r_1; がゼロと見なせない領域が存在することは、2つの粒子が相互作用をしないという仮定に反することになるため近似の精度には注意が必要である))
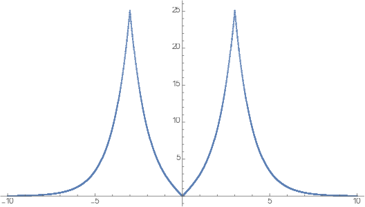
2つの波動関数を水素原子の基底状態を模して と置き、 を計算した結果を以下に示す。
2つの波動関数が両方とも値を持つことになる中央部で 3項目がゼロでなくなり不自然に確率分布が小さくなっている他は、 おおむね1粒子波動関数を足し合わせた分布が再現されていることが分かる。
当然、 もこれとまったく同じ分布になる。
LANG:mathematica
phi[x_, q_, d_] := Exp[-Sqrt[(x - d)^2 + q^2]]
phi1 = Compile[{x1, q1, d},
NIntegrate[
2 Pi q2 (phi[x1, q1, d] phi[x2, q2, -d] -
phi[x1, q1, -d] phi[x2, q2, d]),
{x2, -100.0, 100.0}, {q2, 0, 100.0}]];
image = Table[phi1[x, q, 3], {x, 0, 10, 0.1}, {q, 0, 5, 0.1}];
ListDensityPlot[
Flatten[Table[{x, q,
image[[Abs[Round[x/0.1]] + 1]][[Abs[Round[q/0.1]] + 1]]}, {x, -10,
10, 0.1}, {q, -5, 5, 0.1}], 1], PlotRange -> All,
AspectRatio -> 1/2]
profile = Table[phi1[x, 0, 3], {x, 0, 10, 0.01}];
ListPlot[Table[{x, profile[[Abs[Round[x/0.01]] + 1]]}, {x, -10, 10,
0.01}], PlotRange -> All]
質問・コメント†
*1 スピンを考慮すると、原子1側に 原子2側に を取れるから、下記のスレーター行列の略記法を用いて の4通りを作れる
*2 &math(\varphi_1(\bm r_1)\varphi_2(\bm r_1


