球対称井戸型ポテンシャル の履歴(No.17)
更新- 履歴一覧
- 差分 を表示
- 現在との差分 を表示
- ソース を表示
- 量子力学Ⅰ/球対称井戸型ポテンシャル へ行く。
目次†
球形の箱の中の粒子†
3D の箱型ポテンシャル中の粒子について考える。
&math( V(r)=\begin{cases} 0&(r<=a)\\ \infty&(r>a)\\ \end{cases} );
この場合には、 を考えるよりも をそのまま扱った方が都合がよい。
と置くことにより、箱の内部の方程式は
&math( \frac{d^2R}{d\rho^2}+\frac{2}{\rho}\frac{dR}{d\rho}+\left\{1-\frac{l(l+1)}{\rho^2}\right\}R=0 );
となる。 での極限形は、
&math( \frac{d^2R}{d\rho^2}+\frac{2}{\rho}\frac{dR}{d\rho}+R=0 );
を満たすはずで、
&math( \Big(\frac{\sin\rho}\rho\Big)' =-\frac{\sin\rho}{\rho^2}+\frac{\cos\rho}\rho );
&math( \begin{aligned} \Big(\frac{\sin\rho}\rho\Big)^{\prime\prime} &=\frac{2\sin\rho}{\rho^3}-\frac{2\cos\rho}{\rho^2}-\frac{\sin\rho}\rho\\ &=-\frac2\rho\Big(\frac{\sin\rho}\rho\Big)'-\frac{\sin\rho}\rho \end{aligned} );
を参考にすると、 となればよいことが分かる。 実際この形は の解になっている。
そこで では、
の形の解が存在することが予想される。
特にこのうち原点で発散しない解は球ベッセル関数 と呼ばれる(発散するものは球ノイマン関数 と呼ばれる)。
...
特徴†
をプロットした。
-
は
の大きいところで、
- なら
- なら
- や の周期性を反映して を満たす根を無限個持つ
-
の項と
の項がうまく打消し合い、原点で発散しないようになっている
- では
- 任意の に対して
- 実際、テーラー展開してみると原点付近で になっている。
-
の小さいところでは
が大きいほどゆっくり振動する
- は に比べて振動回数が1回少なくなる
境界条件†
今まで学んできたとおり、微分方程式の一般解に境界条件を要求することでエネルギーが量子化するのであった。 この問題における境界条件は
- で発散しない(さもないと原点においてシュレーディンガー方程式が満たされない)
- でゼロとなる
である。
上記微分方程式の一般解は、原点で発散しない球ベッセル関数 と、原点で発散する球ノイマン関数 の線形結合で表されるが、
と置いたことにより、すでに原点での境界条件は満たしている。
次に でゼロになることを要求するのであるが、 上記の「箱の内部の方程式」には見た目上エネルギー固有値が現れず、動かせるパラメータがないように見える。よく見てみると、 と との変換式にエネルギーが押し込められてしまっているのだ。
そこで と との比を変えることで境界条件を満たすことを考えると、
により が決定されることになる。すなわち、 番目の根を として、
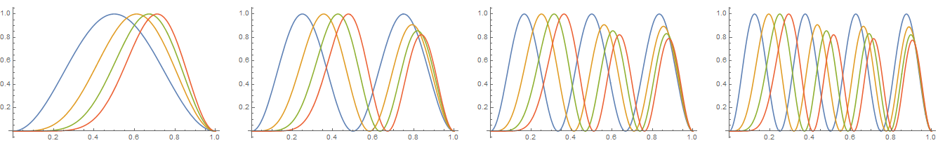
が成り立つようエネルギー を決めれば良いことになるが、 このとき に対する は、 に相当するから、グラフは次のようになる。 ただし、見やすいように最大値で規格化した。横軸は である。
と一次元井戸型ポテンシャルの解との類似性に注意せよ。
- については一次元井戸型ポテンシャルの解と完全に一致する
- については原点付近の存在確率が下がり、外側に寄っていく
エネルギー固有値†
エネルギー固有値は、 番目の根を として
のように、根の位置の2乗に比例する。
と との大小関係に制約はないから、任意の に対して 任意の が対応する。
水素の時には $l<n$ だったのとの違いは何だろうか?
ここでの は動径方向の運動量を表す量子数で、 量子力学Ⅰ/水素原子#z46f54fd における に相当するから、 としたものが水素原子の時の と同等である。
水素の時に要求された $l<n$ という条件は、ここでは $l<l+n$ に相当して、それはまあここでも当然成り立っているわけである。
実際に値を入れてみると、
となる。
| 対応 | ||||
| 0 | 1 | 1 | 1s | 9.86959 |
| 1 | 1 | 2 | 2p | 20.1907 |
| 2 | 1 | 3 | 3d | 33.2175 |
| 0 | 2 | 2 | 2s | 39.4785 |
| 3 | 1 | 4 | 4f | 48.8312 |
| 1 | 2 | 3 | 3p | 59.6795 |
| 4 | 1 | 5 | 5g | 66.9543 |
| 2 | 2 | 4 | 4d | 82.7192 |
| 0 | 3 | 3 | 3s | 88.8265 |
| 3 | 2 | 4 | 4f | 108.516 |
| 1 | 3 | 4 | 4p | 118.9 |
エネルギー準位の大小関係を視覚化するため、横軸に を、 縦軸に を取り、 に対応する値をプロットした。
ここから、 に比べて に対するエネルギーの増加が少ないことが分かる。 その結果、$n+l$ が等しい準位も大きく異なるエネルギーを持つ(クーロンポテンシャルに対して見られた縮退は解けている)。
箱の外のポテンシャルが有限の場合†
箱の外のポテンシャルが有限の場合に、箱の外にも波動関数が漏れ出す。
&math(V(r)=\begin{cases} 0&(r\le a)\\ V_0&(a<r)\\ \end{cases});
箱の中も外も、シュレーディンガー方程式の形はエネルギー固有値が異なるだけ(中では 、外では となる)なので、 どちらも球ベッセル関数 と球ノイマン関数 の線形結合が一般解を与える。
ただし、箱の外では の平方根の中味が負になるため、 は純虚数となる。これは一次元運動で見た、運動エネルギーが負になり、波数が虚数になる状況に対応する。
箱の中については と の関係も、原点における境界条件も変らないため、上と同様に球ベッセル関数が箱の中の波動関数を与える。ただし においては となるのではなく、箱の外の波動関数と滑らかに繋がることが条件となるためエネルギー固有値は変化する(実際には閉じ込めが弱くなるため低下する)。
箱の外の波動関数は原点における発散があるものでも構わず、すなわち球ノイマン関数の係数はゼロでなくても構わない。一方で、無限遠までの積分で値が収束しなければならないため でなければならない。
ところが箱の外では が純虚数となるから、
や
が成り立ち、 において はどちらも指数関数的に発散してしまう。
そこで と との線形結合により、 それぞれ第1種および第2種球ハンケル関数と呼ばれる
&math( h^{(1)}(\rho)=j_l(\rho)+i\,n_l(\rho)=-i(-\rho)^l\Big(\frac1d\frac d{d\rho}\Big)^le^{i\rho}\ \ \propto \ \ e^{i\rho} \ \sim\ e^{-|\rho|} );
&math( h^{(2)}(\rho)=j_l(\rho)-i\,n_l(\rho)=i(-\rho)^l\Big(\frac1\rho\frac d{d\rho}\Big)^le^{-i\rho}\ \ \ \propto \ \ e^{-i\rho} \ \sim\ e^{+|\rho|} );
を作ると、このうち すなわち において はゼロに収束する一方、 は発散してしまう(ただし )。 すなわち、外部の解は第1種球ハンケル関数 で書かれる。
内側の球ベッセル関数と外側の第1種ハンケル関数とが で滑らかに接続する条件
により、両者の振幅比 とエネルギーが決まる。
1次元箱型ポテンシャルの問題で見たのと同様に、 が小さくなり閉じ込めが弱くなると、同じ に対するエネルギーは低下する。 このときポテンシャルエネルギーの期待値はむしろ増加するから、 エネルギーの低下は運動エネルギーの低下によるものである。


