量子力学Ⅰ/調和振動子 の履歴(No.19)
更新- 履歴一覧
- 差分 を表示
- 現在との差分 を表示
- ソース を表示
- 量子力学Ⅰ/調和振動子 へ行く。
目次†
概要†
調和振動子とは、理想ばねのように変位に比例する力 により束縛された粒子の系である。*1波数 と分けるため、ここではバネ定数を大文字 で表わしている ポテンシャルエネルギーは となる。 ただしここではばねの自然長位置を としている。
粒子の質量を とすれば、古典論では角振動数 の単振動
が解であり、エネルギーは振幅 を用いて と表せる。
量子力学的なスケールでそのようなばねを思い浮かべることは難しいが、 任意の滑らかで束縛的なポテンシャルの底を2次関数で近似すれば、 そこでの微小振動は一般に調和振動子と見なせる(右図)。
さらに電磁波も、無数の調和振動子の集まりとして表わせることを後に学ぶ。
このように量子力学の重要な問題のあちこちで調和振動子と同等な系が現れるため、 以下ではこの問題を詳細に学んでおく。
演習:1次元の調和振動子†
(1) 調和振動子のポテンシャルは である。 時間に依存しないシュレーディンガー方程式を書け。
(2) このような方程式を解く場合には、変数を無次元化するのが常套手段である。 すなわち、長さの次元を持つ自由変数 を変数変換して、無次元の量 で記述する。 *2 の書き方の指導法は http://kscalar.kj.yamagata-u.a... を参考にした
ここでは、古典論で得られる角振動数を と書いて、
,
と置くと良い。このとき(1)の式が
&math( \left(-\frac{d^2}{d\xi^2}+\xi^2-\lambda\right)\varphi(\xi)=0 );
となることを示せ。
(3) の大きなところでは となるから、 そこでは は近似的に次の方程式を満たす。
&math( \frac{d^2}{d\xi^2}\varphi(\xi)=\xi^2\varphi(\xi) );
ここから予想される
&math( \varphi(\xi)=X(\xi)e^{\pm\xi^2/2} );
の形の式を (2) の式に代入し、 に対する条件
&math( X''(\xi)=2\xi X'(\xi)+(1-\lambda) X(\xi) );
を導出せよ。(系が 付近に束縛されていることから、複号は負を取れ)
(4) と置いて (3) の式に代入し、 係数 の漸化式
を導け。
さて、(4) により、 を決めると が、 を決めると が、 それぞれすべて決まる。
が途中でゼロにならない場合、漸化式より において
が成り立ち、この係数の比は
あるいは、
の の時の係数の比と同じである*3!! は二重階乗(http://ja.wikipedia.org/wiki/%...)を表わす。このようになっていては において、 のように発散してしまう。 求める解は原点付近に束縛された状態であるから、 においてゼロに収束するはずであり、そのような解は境界条件を満たさない。
かといって では になってしまうから、 あるいは である。
境界条件を満たすのは、ある において であるものの が成立することにより、 それ以降の ですべて となる場合である。 このとき、 あるいは の片方はゼロでなくて構わないが、 もう一方はゼロでなければならない。
(5) を量子数として を で表わせ。
(6) を求めよ。規格化はしなくて良い。
解答:1次元の調和振動子†
エネルギー固有値†
がゼロ点エネルギーとなる。
ここでは示さないが、ポテンシャルエネルギーの期待値は
であり、
運動エネルギーの期待値も
であり、両者は等しくなる。
すなわち、調和振動子は基底状態においても運動エネルギー、ポテンシャルエネルギーがゼロではない。
より、エネルギー固有値は等間隔に並ぶ。
固有関数†
- のとき
- のとき
- のとき
- のとき
- のとき
- ・・・
ここでもポテンシャルの対称性を反映して は偶関数であり、 は奇関数である。
固有関数の形†
および を下から の範囲でプロットした。それぞれ上方向に 分だけオフセットしてある。
二次曲線は であり、古典的な調和振動子ではこの外には出られない。 有限な箱形ポテンシャルの場合と同様、量子力学的な解は外側にも少しはみ出しており、 の領域では振動し、 では指数関数的に減衰している。
は 個の腹と 個の節を持ち、 基底状態では偶関数、その後では奇関数と偶関数が交互に現れる。
を波数とすれば、
つまり、
の関係が成り立つから、 が大きいところの解では の近辺で波長が短く、端の方で波長が長くなっているのが分かる。
同様に、振幅は中央で小さく両端で大きくなっている。 上図の の付近を拡大して下に示す。
網を掛けたカーブは古典粒子の存在確率を表わしている。 古典論では中央部で速度が速く、両端で速度が遅いため、比較的中央部の存在確率が低くなる。*4古典的な場合の存在確率は で与えられる。ただし は振動周期、&math(v(x; は速度である。))
細かく振動していること、古典振幅を越えて染み出すこと、 の2点を除いて量子力学的な解が古典力学の解と類似していることが分かる。 中央部で すなわち運動量が大きいことも古典論と一致している。
下図に示すように、 (以下に示すようにエルミート多項式 の定数倍になる) は の増加に伴い急速に振幅の大きくなる関数であるが、 が外側の振幅を抑えることで上記のような中央部で一定の振幅を持つ波形が得られている。
さらに詳しく学ぶ†
調和振動子のエネルギーが等間隔に量子化している様子は、 電磁波を光子の集まりと見なせることと数学的に同じ形をしており、 量子力学において非常に重要な例題の一つとなっている。
そこで、上で解いた調和振動子の問題についてさらに詳しく学んでおく。
エルミート多項式†
はエルミート多項式と呼ばれる一連の多項式 の定数倍になっている。
エルミート多項式 は、母関数 となる次の をテイラー展開した際に現れる係数として定義される。
&math( S(\xi,t)=e^{-t^2+2\xi t}=\sum_{n=0}^\infty\frac{1}{n!}H_n(\xi)t^n );
が次の方程式を満たすことを、 母関数を や で微分した形を調べることにより証明できる。 → 詳しくはこちら
この式は に対する方程式の を で書き換えたものと一致する。
また関数系 に関する、
漸化式:
&math( H_{n+1}(\xi)e^{-\xi^2/2}=\left(\xi-\frac{d}{d\xi}\right)\left(H_n(\xi)e^{-\xi^2/2}\right) );
&math( 2nH_{n-1}(\xi)e^{-\xi^2/2}=\left(\xi+\frac{d}{d\xi}\right)\left(H_n(\xi)e^{-\xi^2/2}\right) );
直交性:
&math(\int_{-\infty}^\infty H_n(\xi)e^{-\xi^2/2}H_m(\xi)e^{-\xi^2/2}d\xi= \left\{\begin{array}{ll} 0&n\ne m\\ 2^nn!\sqrt\pi & n=m \end{array}\right. );
も母関数を使って証明できる。 → 詳しくはこちら
および漸化式を用いれば、
- ・・・
が得られる。
固有関数の性質†
上記エルミート多項式の直交性を表わす式を用いることで を正規化できて、
&math( \varphi_n(x)=\sqrt{ \frac{1}{2^nn!\sqrt\pi} \sqrt{\frac{m\omega}{\hbar}}} H_n\Big(\sqrt{\frac{m\omega}{\hbar}}x\Big) \exp\Big(-\frac{1}{2}\frac{m\omega}{\hbar}x^2\Big) );
このとき正規直交性は、
漸化式は、
&math( \sqrt{\frac{m\omega}{2\hbar}}\left(x-\frac{\hbar}{m\omega}\frac{d}{dx}\right)\varphi_n(x)=\hat a^\dagger\varphi_n(x)=\sqrt{n+1}\,\varphi_{n+1}(x) );
&math( \sqrt{\frac{m\omega}{2\hbar}}\left(x+\frac{\hbar}{m\omega}\frac{d}{dx}\right)\varphi_n(x)=\hat a\varphi_n(x)=\sqrt{n}\,\varphi_{n-1}(x) );
となる。
は を用いて、
と書ける*5教科書では2つ目の式が として書かれているが、 なので正しくない。 、 なので と書くのが正しい。←ちょっと自信が無くなってきた。あとでよく調べる。。
ここから、
*6左辺が &math(\hat H\varphi_n(x; に等しいことを 量子力学Ⅰ/調和振動子/メモ#pc1eedc1 のように示せる))
が得られる。これらを
のように書くこともできる。
ここで学んだ生成・消滅演算子( )、 数演算子( )の考え方は、 第二量子化後の波動関数においてフェルミ粒子・ボーズ粒子を扱う際に多用する。 また、上記の交換関係 はボーズ粒子のそれに相当する。 応用範囲の広い内容であるため、しっかり復習しておくこと。
3次元の調和振動子†
粒子が位置 にあるとき、原点との距離は であるから、ポテンシャルを と置いて、
を解くことになる。
演習†
(1) などと置けば、 と表せることを確かめよ。
(2) と置くことにより 3次元調和振動子に対する時間に依らないシュレーディンガー方程式を変数分離し、 それが1次元調和振動子のハミルトニアン の固有値問題に帰着することを示せ。 またそのとき、 のエネルギー固有値が それぞれの固有値の和として、 のように表せることを示せ。
(3) 1次元調和振動子について得られた結果を用いて、3次元調和振動子の基底状態、 第1励起状態、第2励起状態、第3励起状態のエネルギーを求めよ( を用いてよい)。また、それらがそれぞれ何重に縮退しているか答えよ。
(4) 第 励起状態が何重に縮退しているか答えよ。
形状†
(0,0,0), (1,0,0), (1,1,0), (2,0,0), (1,1,1), (2,1,0), (3,0,0), (2,1,1), (2,2,0), (3,1,0), (4,0,0) について となる面を として描いた。
状態密度†
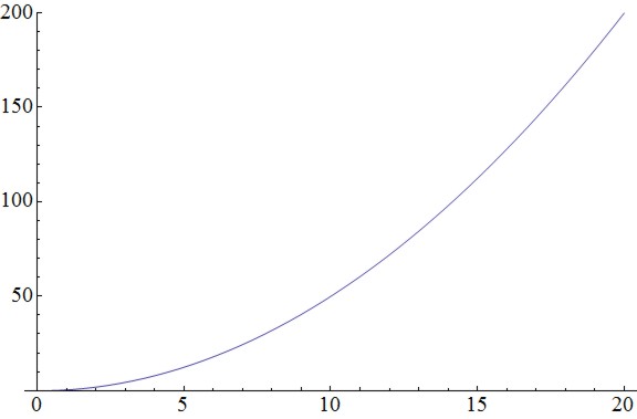
単位エネルギーあたりどれだけの状態があるか、という量を「状態密度」と言う。
3次元調和振動子では (4) よりほぼ二次関数となる。 横軸を 、縦軸を縮退する状態の数としてプロットすれば、
質問・コメント†
*1 波数 と分けるため、ここではバネ定数を大文字 で表わしている
*2 の書き方の指導法は http://kscalar.kj.yamagata-u.ac.jp/~endo/greek/zeta_xi.html を参考にした
*3 !! は二重階乗を表わす
*4 古典的な場合の存在確率は で与えられる。ただし は振動周期、&math(v(x
*5 教科書では2つ目の式が として書かれているが、 なので正しくない。 、 なので と書くのが正しい。←ちょっと自信が無くなってきた。あとでよく調べる。
*6 左辺が &math(\hat H\varphi_n(x


















