電気回路/DIYトランシーバー の履歴(No.6)
更新Amazon で見つけたおもちゃのトランシーバーの DIY キット(yx-987-aa, XWW(061215), JC986A型)†
DIY電子トランシーバー制作キットスターターキット溶接実験トレーニングキット
DIY Electronic Walkie Talkie Making Kit Starter Kit Welding Experiment Training Kit
DIY电子收发器制作套件 入门套装 焊接实验训练套装
面白そうだと思ったのだけれど、どうやらマニュアルも何もまるっきりついてこないらしい?
これは中国で作られているもので、学校で教材として使われているものなのかもしれない? 同じものがあちこちで売られていて、そのあたりの情報を集めないとどのように組み立てればいいのかの情報が得られない。 (とはいえ、結局この amazon の製品情報が最も良くまとまっているみたい?)
JC986A half duplex walkie talkie kit Spare parts DIY electronic teaching production send electronic document tutorial
https://www.yoycart.com/Product/13060445918/
DIY電子トランシーバー製造キットスターターキット溶接実験トレーニングキット
https://jp.banggood.com/DIY-Electronic-Walkie-talkie-Production-Kit-Starter-Kits-Welding-Experiment-Training-Kit-p-1425012.html?cur_warehouse=CN
コードレスインターホンキット [K-968A]
https://www.aitendo.com/product/13261
Радіоконструктор Рация Уоки-Токи
https://voron.ua/uk/catalog/026579--radiokonstruktor_ratsiya_uoki-toki
ここに完全な形の中国語マニュアルがあった:
https://pdf.voron.ua/files/pdf/plastik/yx-987-aa.pdf
あ、いや違うか。裏にパーツリストなどがありそう。
このあたりを日本語にしてくれているのが amazon のページっぽいので、 画像は別として、販売サイトとしては amazon のページが最も詳しそう。
日本からだと aitendo さんから購入するのが手軽そう。
目次†
ネット上で見つけた製作レビュー†
英語の Youtube 動画 (Real Time Kit Build: Walkie Talkies):
https://www.youtube.com/watch?v=uD1xsBzunsw
ロシア語のもの:
https://sekret-mastera.ru/elektronika/ratsiya-nachinayushhego-radiolyubitelya-na-50-mgts.html
(手書きの回路図は間違っているような?)
その他、販売サイトの評価コメントなどを見ても「ちゃんと動作した」と書いてる人が一人も見つからないような???
動作原理について勉強する†
実際に作って動かすかどうかはアレとして、 あれっぽっちの回路規模で受信と送信との両方が可能になっているあたり、 どういうテクニックが使われているのか興味を持ったので調べてみたい。
基本的な動作としては、
- スピーカーで受けた音声で 約50MHz のキャリア波を AM 変調して送信し、
- 超再生検波回路で受信した信号を増幅してスピーカーを鳴らす
となっているみたいだ。
正しい回路図はどれ?†
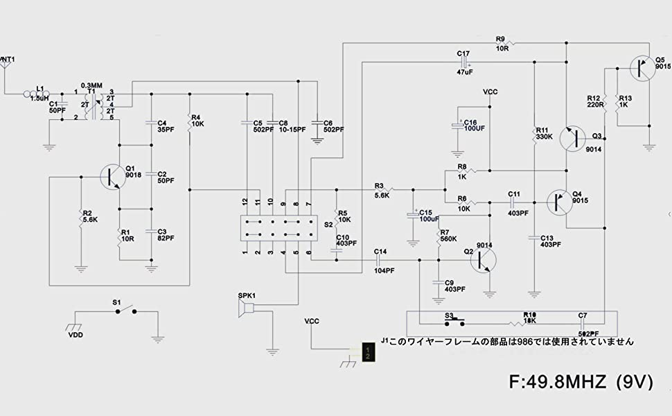
まず、いくつか回路図にバリエーションがあることに気づいた。
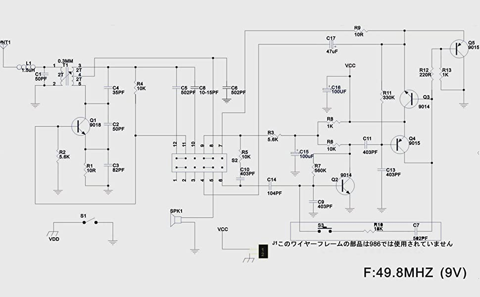
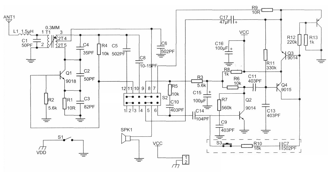
- aitendo さんの回路図ではあちこちジャンクションのドットが足りていないのに加えて、R12 の 220 を 220k に間違っているのが致命的
- amazon の回路図では C13 が Q4 のベースにぶら下がっていて 40nF のところ、 中国語マニュアルでは C13 はスピーカーに並列で 0.1uF になっている。
- プリント基板のパターンはどれも C13 がスピーカーに並列に入っているので、 どうやら中国語マニュアル通り C13 は 0.1uF とすべきな様子。
- キットのパーツリストはたいてい C13 = 40nF となっているので本来であれば 0.1uF とは値が異なるのだけれど、まあどっちでも動いちゃうってことなのかな???
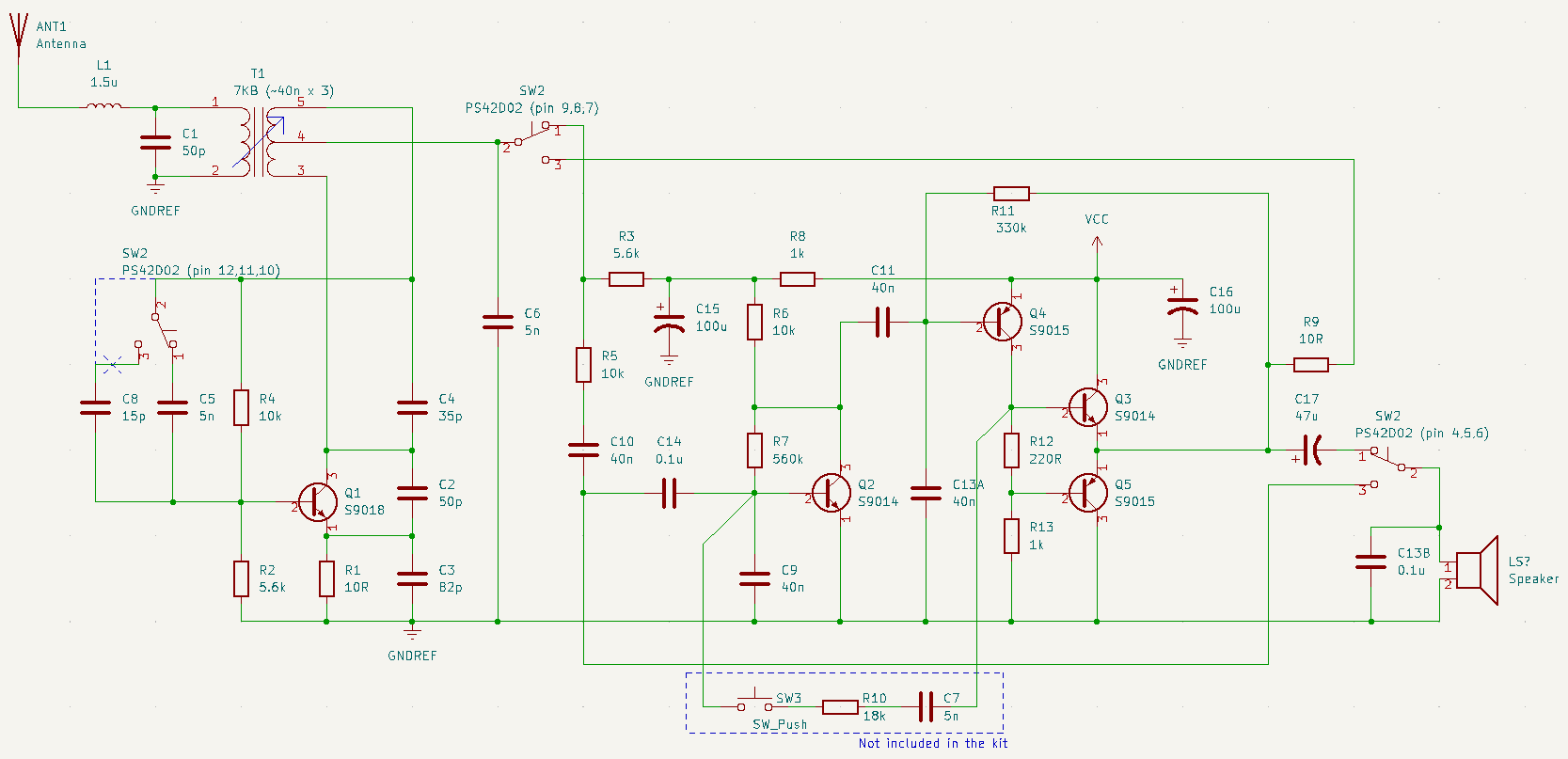
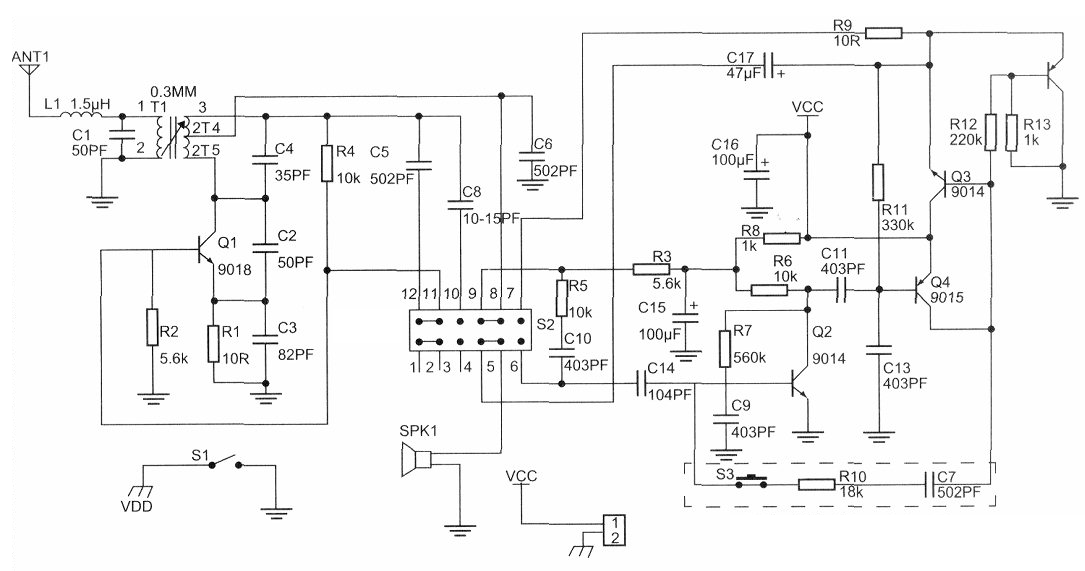
回路図を見やすく書き直す†
キットの回路図は受信・送信を切り替えるためのプッシュスイッチのところに線が集まってしまっているために動作を把握する目的にはとても見にくくなっている。
動作を理解しやすくするために回路図を書き直してみた。
tranceiver1.kicad_sch (KiCad 6.0)
SW2 が3か所に分かれているが、1側に倒した時が受信、3側に倒した時が送信になる。
真ん中の SW2 より左が約50MHz で動作する高周波発振回路、右が音声を処理する低周波増幅回路。
どちらも、送信にも受信にも使えるよう工夫されている。
全体的に、50 とか 40 とか、あまり見ない値のコンデンサが使われているのはなぜなのか??? E3 系列の 47 じゃだめなんだろうか???
C5 と C8 とを SW2 で切り替えて使うようになっているのは動作を学ぶ上ではわかりやすいけど、 破線のように、受信側にしたときに 15pF に 5nF が追加される形にした方が実装上は楽ではないか?
回路図下部の破線枠で囲まれた部分は呼び出しビープ音を鳴らすための回路? 送信ボタンと同時に押さなければならないのだと思う。送信ボタンを押さないと、 単に自分のスピーカーからビープ音が鳴る。 これらの部品はキットには含まれていないらしい。
7KB という可変コイルの特性が分からなかったのだけれど、
「謎のAM/FMラジオ基板(AM/FM-RADIO1800)を作るぞ」
https://saitamaradioholicinternational.at.webry.info/201401/article_22.html
という記事中で、
7KB-6035のコイルを解いて、φ0.4のポリウレタン線で巻き直します。4Tのとき(4T目でタップに出したとき)、0.140~0.194uH、コアなしで0.108uHだとLCRメーターは主張しています。
との記述があった。ここで使われている 5本足のタイプはそれぞれ 2T なので、1か所あたり 40nH 程度と見積もれる。
トランジスタのスパイスモデル†
https://ltwiki.org/index.php?title=Standard.bjt
こちらで ss9014, ss9015, SS9018G のモデルを入手した。
低周波増幅回路†
同じ低周波増幅回路の入出力を切り替えて、
- 送信時にはスピーカーで受け取った音声信号を増幅して発振器へ送るため
- 受信時には発振器で検波したアンテナからの信号を増幅してスピーカーへ送るため
という2つの目的にそれぞれ利用する。
基本特性†
この部分が低周波増幅器になっている。
小信号特性と、動作点をプロットした。
プロットはそれぞれ回路図中のテストポイント位置の波形にあたる。
AC 解析†
- Q2 のベース (tp1)
- C14 で AC カップリング (fc = 400Hz)
- C14 と C9 とで分圧
- Q2 のコレクタ (tp2)
- Q2 で反転増幅 (約40dB)
- ロードがコンデンサ(C11 & C13A)なので高周波が落ちている
- Q4 のベース (tp3)
- AC カップリング&分圧で特に低周波側が落ちている
- Q3 のベース (tp4)
- Q4 で反転増幅 (約40dB)
- 出力から R11 で負帰還がかかっているが、40nF と 330kΩ だとカットオフが 12Hz くらいになるので、これは DC レベルを決めるための負帰還で、AC 的には帰還はないと思って良さそう
- Q5 のベース (tp5)
- R12 と R13 とで分圧される
- 出力 (out)
- Q3 と Q5 で電流増幅される
- 電圧振幅は変わらない
結果的に、400Hz - 5kHz くらいの中音域に帯域を持つ 60dB オーバーの低周波増幅器となっている。
C13 について†
C13 が無いと、200kHz 近くまで無駄に高周波域に帯域が伸びてしまう。 C13 はやはりここにあった方が良いように思うのだけれど、 周辺回路があれば高周波が減衰して問題が起きないなどの事情があるんだろうか???
40n と 47n の違い†
C9, C11, C13A については 47n にしてしまっても大きな違いは出ない。
DC 解析†
動作点は、ss9014 が bf (hfe) = 377.5 なので、Q2 の Vbe = 0.62V を加味して、
( (10k + 1k) * (377.5 + 1) + 560k ) Ib = 9V - 0.62V
によって Ib = 1.77 uA が予想されるところ、シミュレーション結果は 1.89 uA だった。
そのせいで V(tp2) = 560k x Ib + 0.62V = 1.6V 程度になる。この値と 0.62V との差で振幅の最大値が決まる?
Q4 のベース電圧は R11 による負帰還で決まっている。
Q4 のベース電流を I とすると、bf (hfe) = 125.5 なのでコレクタ電流は 125 I
これがほぼすべて R12 + R13 を通るので、V(tp5) = R13 x 125 I
これと R11 x I を足すと電源電圧から Q4 と Q5 の Vbe を引いたものに等しくなる。
ここから I = 19 uA と V(out) = 2.1V が求まる。 → シミュレーションでは 2.6V になってる
計算に bf の値をそのまま使ったせいで誤差は出るけど、 考え方は合っているのだと思う。
受信時†
アンテナからの信号をQ1周りの回路で超再生検波した信号が入力され、 出力には C17 = 47uF 経由でスピーカーが繋がれる。 C13B があると C17 との間で分圧されるとはいえ、比が大きいのでほとんど減衰しないはず。 ということで、C13B は受信時には効かないような。
入力部の R5 によりローパス特性が追加され、 また C10 により分圧比が調整されている。
出力の R9 + C6 は 10kHz 以上でしか効かない。
受信に関しては C13A が無くても高周波域の特性は落ちてる。 超再生検波では原理的に大きな高周波ノイズが載るので、これで十分かどうかは良く分からない?
送信時†
スピーカーの出力抵抗 (8Ω?) と C13B とでローパスがかかり、また、 後段の R9 と C6 でローパスがかかるけれど、 少なくとも後者のカットオフは 30kHz 程度なので、 C13A がないと帯域が広すぎる気がする???
ビープ†
呼び出しボタンを押すと、600Hz くらいでパルス発振するようだ。
Q2 と Q4 は反転増幅なので、両方合わせると非反転になっていて、 その出力を入力にフィードバックすると正帰還になる。
パルスの発信間隔は C7 の充電時間で決まるみたいなので、 C7 を変えることでパルス間隔(発振周波数)を調整可能。
逆に、5n を 4.7n にしても、ちょっと音程が変わる程度になる。
あーしかしこれ、無駄に高い周波成分を含みすぎているのでそのまま出力へつなぐと 広い周波数帯域に混信しかねなくてまずい感じ?
一応、10kHz まで行くと基本波の 1/10 くらいにはなっているけど・・・どうだろうね。
振幅可変の高周波発振器†
Q1 による高周波発振回路は T1 のセンタータップにつなぐ入力電圧に比例した振幅の高周波を出力するため、 ここに音声信号を入れてやることで AM 変調が可能となる。
ただし入力電圧が 3V 以下では発振しない。無入力時に 3V 以下であると良いということ?
立ち上がりに比べて立下りのキレは悪い。とはいえ帯域としては 1MHz 以上は出てそう。 入力信号にしっかりローパスをかけておかないと、無駄に広い周波数域を占有してしまうことになる。
発振回路の詳細としては、 Q1 のコレクタに流れる電流値を L2、L3 経由で Q1 のゲートに ポジティブフィードバックしているのだと思うけれど、 発振周波数がどこで決まっているのかなど、まだよく理解できていない。
この回路の発振周波数は電源電圧(変調レベル)によって変化し、 電源電圧 3V から 9V でおよそ 150kHz も上昇してしまう。 周波数選択性のいい受信機だとうまく受信できないと思う。
超再生検波回路†
受信時の高周波回路は超再生検波を行う回路となる。
超再生検波は次の原理でアンテナからの微弱な 50MHz 信号の振幅を電圧レベルに変換する。
超再生検波器は図の青の信号のように間欠発振を繰り返す(図は無入力時)。
発振周波数は出力の時と同様にほぼ 50MHz になっている。
この間欠発振は単純には、発振器に出力抵抗の大きな電源を繋ぐことで実現される。
発振器が発振すると消費電力が増え、電源から引っ張る電流が増え、その結果電源電圧レベルが低下する。
すると発振が止まり、再び電源電圧レベルが閾値を超えると発振し始める。
tp5 の電圧を見ると発振振幅を見分けやすい。ここではほぼ 6.5us の周期で間欠発振している。
これに伴い、電源から引っ張られる電流 I(R3) は発振中は大きく、発信していない間は小さくなっている。
一方、電源電圧は C15 によりデカップリングされているため、I(R8) はほぼ一定値を取る。
発振振幅の包絡線は、
- 急激に立ち上がり
- ピークを取った後に
- 徐々に低下し
- その後急激に低下する
これは、I(R8) の変化に応じて電源電圧 V(tp1) が上下し、それに伴い Q1 へのバイアス電圧 V(tp4, tp3) が上下して、Q1 の増幅動作が停止・開始を繰り返すことに対応している。
具体的には、Q1 は 1. の期間は完全な増幅動作をしているのに対して、3. では入力が上へ振れた時のみ増幅動作しており、4. では増幅動作を休止している。
1. や 4. における振幅の変化を見やすくするために、振幅をログスケールに直したのが 上段の log(abs(V(tp2))) である。tp5 の電圧には低周波の揺らぎがあって、そのまま log を取ると見づらかったのでハイパスフィルターをかけて高周波成分のみを取り出したのが tp2 だ。 その際に少々振幅が低下してしまっているけれどまあここではあまり気にしなくて大丈夫。
対数スケールで見ることにより、振幅が 1. や 4. において振幅が指数関数的に変化していることが分かる。
1. は Q1 へのバイアス電圧が閾値を超え、増幅を始めてから振幅が急激に増加していく期間である
これに伴って使用電流も増加し、Q1 へのバイアス電圧が有意に低下し始めた時点が 2. である
3. は Q1 への DC バイアス電圧が閾値を下回り、さらに低下していくが、入力信号が正に触れている短い期間だけ、つまい1周期のうちの一部分だけ、Q1 のベース電圧が閾値を超えている期間である。DC バイアス電圧が低下していくにしたがって、徐々に振幅が低下する。
4. は Q1 のベース電圧が振動周期全体にわたって閾値を下回り、増幅動作が完全に停止している期間である。LC 共振器の減衰定数に従って徐々に振幅が小さくなっていくが、この間、Q1 で電力は消費されないため電源電圧は徐々に復帰していく。
ここに入力があるとどうなるかというと、Q1 が off になって振幅が減衰しても、tp5 の振幅が入力レベルを下回らなくなる。このため、次に Q1 が on になってから振幅が頭を打つまで振幅が増加するのにかかる時間がその分だけ短くなる。
結果、信号の入力レベルが大きくなると「間欠発振の発信周期が短くなる」という結果を生む。
どれだけ短くなるかというと、振幅の増加が指数関数で起きるため、信号入力によって省ける時間は「信号レベルの対数に比例する」。このような動作は超再生検波回路のログモード動作と呼ばれる。
この検波回路の出力は、電源電圧に R5 と C9 でローパスフィルタをかけた値となる。
間欠発振1周期あたりの消費電力がほぼ同じになるため、平均的な消費電力=消費電流は、間欠発振の発振周期に反比例し、微小振幅ではほぼ信号レベルの対数に比例する。そして、消費電流に応じて電源電圧が変化するため、そこから間欠発振による振動成分をローパスフィルタにより取り除いた信号が、ほぼ信号レベルの対数を表す信号となるわけだ。
以上が超再生検波回路のログモードでの動作原理となる。
超再生検波回路は FM 信号の検波にも使えるらしい†
大きく異なる周波数が入力されても間欠発振を助けることがないため、 周波数の違いによっても出力電圧が変化することを利用すると、 FM 信号の検波にも使うことができる。
アンテナ入力から tp4 への AC 伝達特性をグラフにすると、 50MHz で緩やかなピークを取ることを確認できる。
このピークは非常に緩やかなので、上で指摘したような変調レベルによる発振周波数の変化は 受信時性能に影響しない。
・・・かと思ったのだけれど、うまくシミュレーションをするのが難しいものの、 どうも本当はさすがにここまでは緩やかではないみたい?
もう少しちゃんとわかったら追記したい。
電波法†
こういうおもちゃのトランシーバのようなものは、 十分に出力が低く作ってある限り微弱無線設備となって免許等は必要ないようです。
https://www.tele.soumu.go.jp/j/ref/material/rule/
この回路のように 50MHz を使うのであれば、3m 離れた場所で電場強度が 500 uV/m 以下であればよいと。
実際に作って試すには、確実にこれを下回ると信じられる根拠がないとダメな感じ? ふむ。























