プログラミング/julia の履歴(No.7)
更新目次†
噂の julia をやってみる†
julia を Mathematica 代わりに使うと便利なのかどうか、試してみようと思います。
jupyter 環境を用意する†
jupyter は多言語対応の REPL (Read-eval-print loop) 環境で、 ブラウザからアクセスできるのでかなり便利。
julia を jupyter から使うとグラフなども見やすく表示できるし、 結果を Gist などに保存して、履歴を管理したり一般に公開することもできる。
juliabox†
まずは自分でインストールするよりも juliabox で試すのが良いみたい。
サイト上部の "Log in with XXX" のところからログインしないと何もできないので始め面食らうけれど、 ログインしてしまえばすぐに使える julia on jupyter が手に入ってとても便利。
自前で jupyter & julia を容易するのは思った以上に面倒で、 人の jupyter notebook を再現しようとしてもやれアレが足りない、 これが足りない、となって凹む。
公開する jupyter notebook はなるべく juliabox 標準に合わせるのが吉なのだと思う。
どういう原理で動いているのかとか、どういう制限があるのかとか、まだよく分かってない。。。
自分で julia を入れてみる?†
結構いろいろそこそこ大変。
環境†
Debian と Ubuntu で試しています。
内容†
julia on jupyter の使い方†
インストール方法と使い方との記事を分けよう(意気込み
- ノートに目次を追加する -> nbextention の Table of Contents を使う
各種ライブラリ†
- 線形代数 https://docs.julialang.org/en/release-0.4/stdlib/linalg/
- 数値積分 Cubature
- 関数を最小化するパラメータを求める Optima
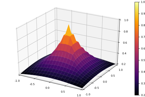
Mathematica でやった計算の後追いをやってみた†
と同じ計算を julia でやってみます。
雑感†
- plotfunc2d のようなヘルパーを用意することで、julia でもかなり楽に「関数のグラフ」を書ける
- ただ、普通にやったのではグラフ描画時にメッシュ間隔が一定になってしまうため、グラフのクオリティを上げようとすると計算時間が非常に長いことかかってしまう
- それ以外にもいろいろ、まあ、julia でもできなくはない。できなくはないけど、、、Mathematica が使えるなら Mathematica を使うかなあ・・・
- julia の Plots を使っている限り、ちょっと表現力不足を感じる
- PyPlot を直接呼び出せば違うのかもしれない???
コメント・質問†
Counter: 9623 (from 2010/06/03),
today: 1,
yesterday: 2



