球対称井戸型ポテンシャル の履歴(No.12)
更新- 履歴一覧
- 差分 を表示
- 現在との差分 を表示
- ソース を表示
- 量子力学Ⅰ/球対称井戸型ポテンシャル へ行く。
球形の箱の中の粒子†
3D の箱型ポテンシャル中の粒子について考える。
&math( V(r)=\begin{cases} 0&(r<=a)\\ V_0&(r>a)\\ \end{cases} );
この場合には、 を考えるよりも をそのまま扱った方が都合がよい。
と置くことにより、箱の内部の方程式は
&math( \frac{d^2R}{d\rho^2}+\frac{2}{\rho}\frac{dR}{d\rho}+\left\{1-\frac{l(l+1)}{\rho^2}\right\}R=0 );
となる。
この解は球ベッセル関数 と呼ばれる。
...
特徴†
- 原点で発散することはない
- では
-
は
の大きいところで、
- なら
- なら
- なら
- なら
-
は
の大きいところで、
- なら
- なら
-
の小さいところでは、
が大きいほどゆっくり振動する
- は に比べて振動回数が1回少ない
- や の周期性を反映して を満たす根を無限個持つ
ではなく をプロットすれば下図のようになる。 の大きいところでは に漸近する。 が増える毎に 付近の振動回数が減ってゆく。
境界条件†
の場合には、 1次元の箱形ポテンシャルのところで学んだのと同様に、 において が要求されるから、
により が決定される。
の根は無数にあるが、 番目の根を とすれば、
より、
として、エネルギーの大きさは根の位置 で決まる。
実際に値を入れてみると、
となる。
と との大小関係に制約はないから、任意の に対して 任意の が対応する。
ここでの は 量子力学Ⅰ/水素原子#z46f54fd における に相当するから、 が水素原子の時の と同等である。
| 対応 | ||||
| 0 | 1 | 1 | 1s | 9.86959 |
| 1 | 1 | 2 | 2p | 20.1907 |
| 2 | 1 | 3 | 3d | 33.2175 |
| 0 | 2 | 2 | 2s | 39.4785 |
| 3 | 1 | 4 | 4f | 48.8312 |
| 1 | 2 | 3 | 3p | 59.6795 |
| 4 | 1 | 5 | 5g | 66.9543 |
| 2 | 2 | 4 | 4d | 82.7192 |
| 0 | 3 | 3 | 3s | 88.8265 |
| 3 | 2 | 4 | 4f | 108.516 |
| 1 | 3 | 4 | 4p | 118.9 |
エネルギー準位をグラフ化するため、横軸に を、 縦軸に を取り、 に対応する値をプロットした。
に比べて に対するエネルギーの増加が少ないことが分かる。
クーロンポテンシャルでは角運動量が増加して軌道が外に寄ると、 その分、ポテンシャルエネルギーも増えたが、 箱型ポテンシャルではポテンシャルが一定であるために角運動量の増加は純粋な運動エネルギーの増加としてしか寄与しない。これがクーロンポテンシャルに比べて に対するエネルギー増加が小さい原因となっている。
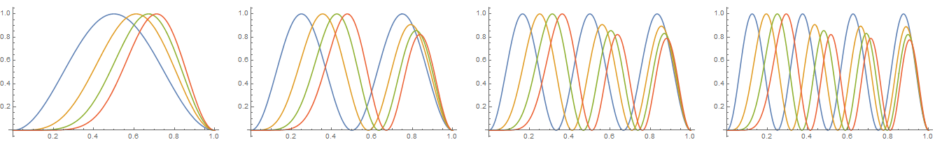
グラフ†
見やすいように最大値で規格化した。
と一次元井戸型ポテンシャルの解との類似性に注意せよ。
- については一次元井戸型ポテンシャルの解と完全に一致する
- については原点付近の存在確率が下がるが、原点から遠いところではやはり一次元の解と近くなる
箱の外のポテンシャルが有限の場合†
箱の外のポテンシャルが有限の場合にも、 における位相が少しずれるものの、 外部の解(第1種球ハンケル関数となる)となめらかに接続する条件から が決定される。
閉じ込めが弱くなると、同じ に対するエネルギーは低下する。 このときポテンシャルエネルギーの期待値はむしろ増加するから、 エネルギーの低下は運動エネルギーの低下によるものである。





