電気回路/DIYトランシーバー の履歴(No.3)
更新Amazon で見つけたおもちゃのトランシーバーの DIY キット(yx-987-aa, XWW(061215), JC986A型)†
DIY電子トランシーバー制作キットスターターキット溶接実験トレーニングキット
DIY Electronic Walkie Talkie Making Kit Starter Kit Welding Experiment Training Kit
DIY电子收发器制作套件 入门套装 焊接实验训练套装
面白そうだと思ったのだけれど、どうやらマニュアルも何もまるっきりついてこないらしい?
同じものがあちこちで売られていて、そのあたりの情報を集めないと何だかよく分からない。 (とはいえ、結局この amazon の製品情報が最も良くまとまっているみたい?)
JC986A half duplex walkie talkie kit Spare parts DIY electronic teaching production send electronic document tutorial
https://www.yoycart.com/Product/13060445918/
DIY電子トランシーバー製造キットスターターキット溶接実験トレーニングキット
https://jp.banggood.com/DIY-Electronic-Walkie-talkie-Production-Kit-Starter-Kits-Welding-Experiment-Training-Kit-p-1425012.html?cur_warehouse=CN
コードレスインターホンキット [K-968A]
https://www.aitendo.com/product/13261
Радіоконструктор Рация Уоки-Токи
https://voron.ua/uk/catalog/026579--radiokonstruktor_ratsiya_uoki-toki
ここに完全な形の中国語マニュアルがあった:
https://pdf.voron.ua/files/pdf/plastik/yx-987-aa.pdf
あ、いや違うか。裏にパーツリストなどがありそう。
このあたりを日本語にしてくれているのが amazon のページっぽいので、 画像は別として、販売サイトとしては amazon のページが最も詳しそう。
日本からだと aitendo さんから購入するのが手軽そう。
製作レビュー†
英語の Youtube 動画 (Real Time Kit Build: Walkie Talkies):
https://www.youtube.com/watch?v=uD1xsBzunsw
ロシア語のもの:
https://sekret-mastera.ru/elektronika/ratsiya-nachinayushhego-radiolyubitelya-na-50-mgts.html
(手書きの回路図は間違っているような?)
その他、販売サイトの評価コメントなどを見ても「ちゃんと動作した」と書いてる人が一つも見つからないような???
動作原理について勉強する†
実際に作って動かすかどうかはアレとして、 あれっぽっちの回路規模で受信と送信との両方が可能になっているあたり、 どういうテクニックが使われているのか興味を持ったので調べてみたい。
基本的な動作としては、
- スピーカーで受けた音声で 約50MHz のキャリア波を AM 変調して送信し、
- 超再生検波回路で受信した信号を増幅してスピーカーを鳴らす
となっているみたいだ。
正しい回路図はどれ?†
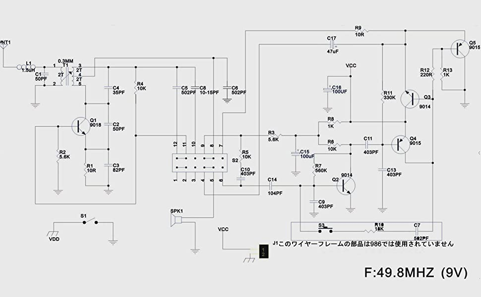
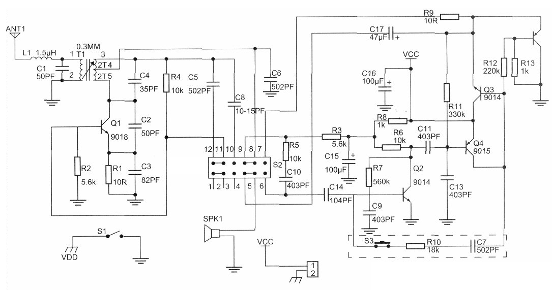
まず、いくつか回路図にバリエーションがあることに気づいた。
- aitendo さんの回路図ではあちこちジャンクションのドットが足りていないのに加えて、R12 の 220 を 220k に間違っているのが致命的
- amazon の回路図では C13 が Q4 のベースにぶら下がっていて 40nF のところ、 中国語マニュアルでは C13 はスピーカーに並列で 0.1uF になっている。
- プリント基板のパターンはどれも C13 がスピーカーに並列に入っているので、 どうやら中国語マニュアル通り C13 は 0.1uF とすべきな様子。
- キットのパーツリストはたいてい C13 = 40nF となっているので本来であれば 0.1uF とは値が異なるのだけれど、まあどっちでも動いちゃうってことなのかな???
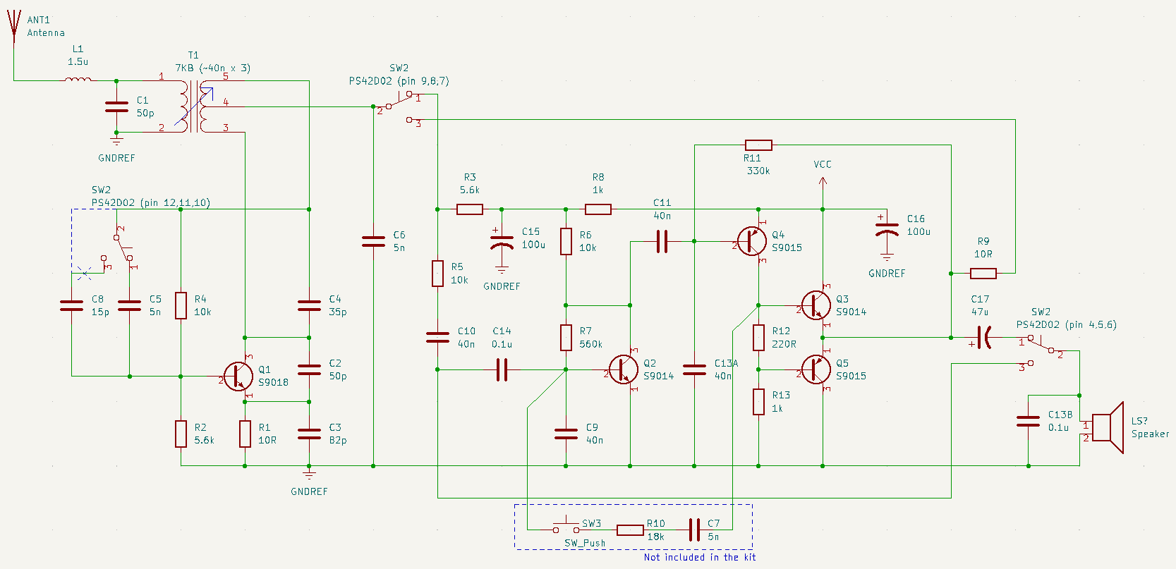
回路図を見やすく書き直す†
キットの回路図は受信・送信を切り替えるためのプッシュスイッチのところに線が集まってしまっているために動作を把握する目的にはとても見にくくなっている。
動作を理解しやすくするために回路図を書き直してみた。
tranceiver1.kicad_sch (KiCad 6.0)
SW2 が3か所に分かれているが、1側に倒した時が受信、3側に倒した時が送信になる。
真ん中の SW2 より左が約50MHz で動作する高周波回路、右が音声を処理する低周波回路。
どちらも、送信にも受信にも使えるよう工夫されている。
全体的に、50 とか 40 とか、あまり見ない値のコンデンサが使われているのはなぜなのか??? E3 系列の 47 じゃだめなんだろうか???
C5 と C8 とを SW2 で切り替えて使うようになっているのは動作を学ぶ上ではわかりやすいけど、 実装上は破線のように受信側にしたときに 15pF に 5nF が追加される形にした方が楽ではないか?
回路図下部の破線枠で囲まれた部分は呼び出しビープ音を鳴らすための回路? 送信ボタンと同時に押さなければならない。これらの部品はキットには含まれていないらしい。
7KB という可変コイルの特性が分からなかったのだけれど、
「謎のAM/FMラジオ基板(AM/FM-RADIO1800)を作るぞ」
https://saitamaradioholicinternational.at.webry.info/201401/article_22.html
という記事中で、
7KB-6035のコイルを解いて、φ0.4のポリウレタン線で巻き直します。4Tのとき(4T目でタップに出したとき)、0.140~0.194uH、コアなしで0.108uHだとLCRメーターは主張しています。
との記述があった。ここで使われている 5本足のタイプはそれぞれ 2T なので、1か所あたり 40nH 程度と見積もられる。
トランジスタのスパイスモデル†
https://ltwiki.org/index.php?title=Standard.bjt
こちらで ss9014, ss9015, SS9018G のモデルを入手した。
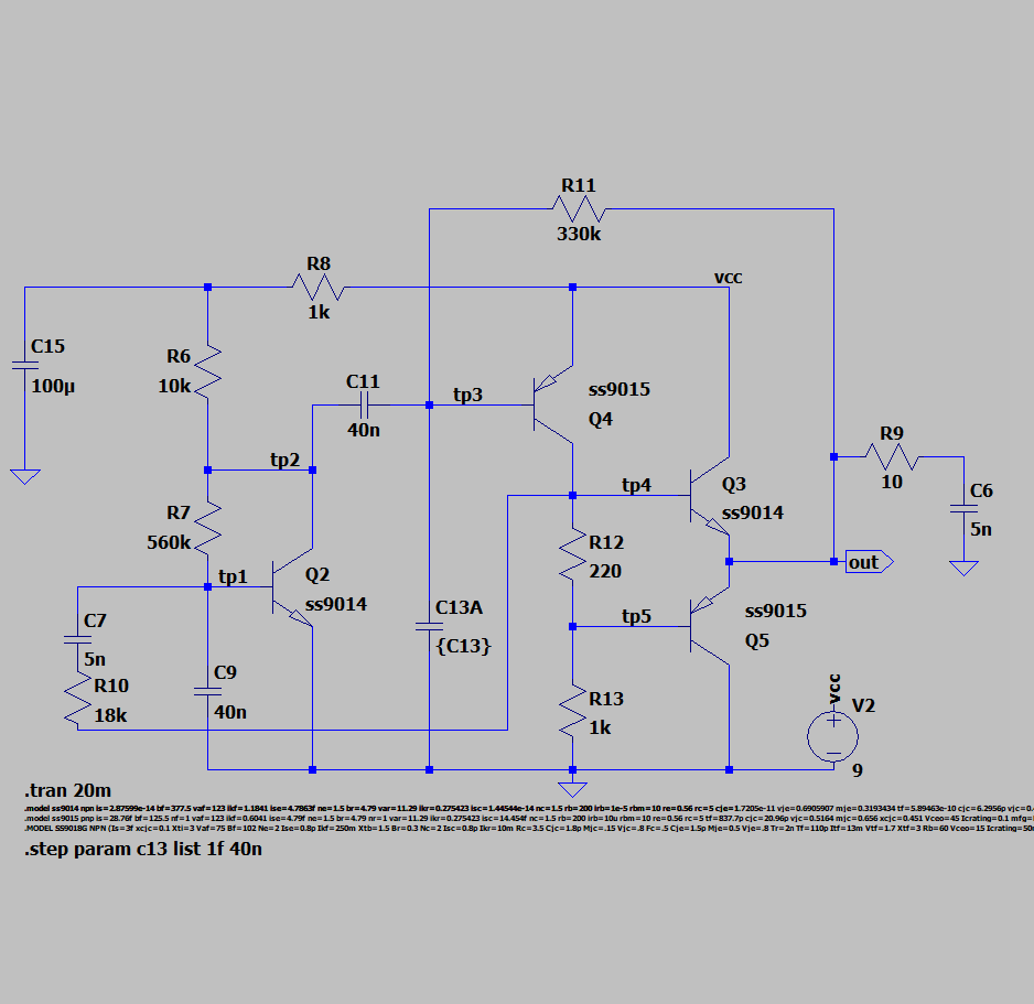
低周波増幅器†
基本特性†
この部分が低周波増幅器になっている。
小信号特性と、動作点をプロットした:
プロットはそれぞれ回路図中のテストポイント位置の波形にあたる。
AC 解析†
- Q2 のベース (tp1)
- C14 で AC カップリング (fc = 400Hz)
- C14 と C9 とで分圧
- Q2 のコレクタ (tp2)
- Q2 で反転増幅 (約40dB)
- ロードがコンデンサ(C11 & C13A)なので高周波が落ちている
- Q4 のベース (tp3)
- AC カップリング&分圧で特に低周波側が落ちている
- Q3 のベース (tp4)
- Q4 で反転増幅 (約40dB)
- 出力から R11 で負帰還がかかっているが、40nF と 330kΩ だとカットオフが 12Hz くらいになるので、これは DC レベルを決めるための負帰還で、AC 的には帰還はないと思って良さそう
- Q5 のベース (tp5)
- R12 と R13 とで分圧される
- 出力 (out)
- Q3 と Q5 で電流増幅される
- 電圧振幅は変わらない
結果的に、400Hz - 5kHz くらいの中音域に帯域を持つ 60dB オーバーの低周波増幅器となっている。
C13 について†
C13 が無いと、200kHz 近くまで無駄に高周波域に帯域が伸びてしまう。 C13 はやはりここにあった方が良いように思うのだけれど、 周辺回路があれば高周波が減衰して問題が起きないなどの事情があるんだろうか???
40n と 47n の違い†
C9, C11, C13A については 47n にしてしまっても大きな違いは出ない。
DC 解析†
動作点は、ss9014 が bf (hfe) = 377.5 なので、Q2 の Vbe = 0.62V を加味して、
( (10k + 1k) * (377.5 + 1) + 560k ) Ib = 9V - 0.62V
によって Ib = 1.77 uA が予想されるところ、シミュレーション結果は 1.89 uA だった。
そのせいで V(tp2) = 560k x Ib + 0.62V = 1.6V 程度になる。この値と 0.62V との差で振幅の最大値が決まる?
Q4 のベース電圧は R11 による負帰還で決まっている。
Q4 のベース電流を I とすると、bf (hfe) = 125.5 なのでコレクタ電流は 125 I
これがほぼすべて R12 + R13 を通るので、V(tp5) = R13 x 125 I
これと R11 x I を足すと電源電圧から Q4 と Q5 の Vbe を引いたものに等しくなる。
ここから I = 19 uA と V(out) = 2.1V が求まる。 → シミュレーションでは 2.6V になってる
計算に bf の値をそのまま使ったせいで誤差は出るけど、 考え方は合っているのだと思う。
受信時†
アンテナからの信号をQ1周りの回路で超再生検波した信号が入力され、 出力には C17 = 47uF 経由でスピーカーが繋がれる。 C13B があると C17 との間で分圧されるとはいえ、比が大きいのでほとんど減衰しないはず。 ということで、C13B は受信時には効かないような。
入力部の R5 によりローパス特性が追加され、 また C10 により分圧比が調整されている。
出力の R9 + C6 は 10kHz 以上でしか効かない。
受信に関しては C13A が無くても高周波域の特性は落ちてる。 超再生検波では原理的に大きな高周波ノイズが載るので、これで十分かどうかは良く分からない?
送信時†
スピーカーの出力抵抗 (8Ω?) と C13B とでローパスがかかり、また、 後段の R9 と C6 でローパスがかかるけれど、 少なくとも後者のカットオフは 30kHz 程度なので、 C13A がないと帯域が広すぎる気がする???
ビープ†
呼び出しボタンを押すと、600Hz くらいでパルス発振するようだ。
Q2 と Q4 は反転増幅なので、両方合わせると非反転になっていて、 その出力を入力にフィードバックすると正帰還になる。
パルスの発信間隔は C7 の充電時間で決まるみたいなので、 C7 を変えることでパルス間隔(発振周波数)を調整可能。
逆に、5n を 4.7n にしても、ちょっと音程が変わる程度になる。
あーしかしこれ、無駄に高い周波成分を含みすぎているのでそのまま出力へつなぐと 広い周波数帯域に混信しかねなくてまずい感じ?
一応、10kHz まで行くと基本波の 1/10 くらいにはなっているけど・・・どうだろうね。
振幅可変の高周波発振器†
入力電圧に比例した振幅の出力が得られるため、ここに音声信号を入れてやることで AM 変調が可能となる。
入力電圧が 3V 以下では発振しない。無入力時に 3V 以下であると良い?
立ち上がりに比べて立下りのキレは悪い。とはいえ帯域としては 1MHz 以上は出てそう。 入力信号にしっかりローパスをかけておかないと、無駄に広い周波数域を占有してしまうことになる。
発振回路の詳細としては、 Q1 のコレクタに流れる電流値を L2、L3 経由で Q1 のゲートに ポジティブフィードバックしているのだと思うけれど、 発振周波数がどこで決まっているのかなど、まだよく理解できていない。
超再生検波回路†
電波法†
こういうおもちゃのトランシーバのようなものは、 十分に出力が低く作ってある限り微弱無線設備となって免許等は必要ないようです。
https://www.tele.soumu.go.jp/j/ref/material/rule/
この回路のように 50MHz を使うのであれば、3m 離れた場所で電場強度が 500 uV/m 以下であればよいと。
実際に作って試すには、確実にこれを下回ると信じられる根拠がないとダメな感じ? ふむ。

















